开云在线登录【官网】
首页
关于我们
公司介绍
企业理念
发展历程
企业资质
企业荣誉
合作伙伴
杭建动态
公司动态
员工风采
党员活动
服务范围
全过程工程咨询
工程监理
招标代理
概预算、预结算编审
开云在线登录
政府采购
业绩展示
工程咨询
全过程工程咨询
全过程造价咨询
工程监理
招标代理
概预算、预结算编审
开云在线登录
政府采购
合伙人招募
加入杭建
开云(中国)
您的位置:
首页
>
服务范围
>
政府采购
> 正文
全过程工程咨询
工程监理
招标代理
概预算、预结算编审
开云在线登录
政府采购
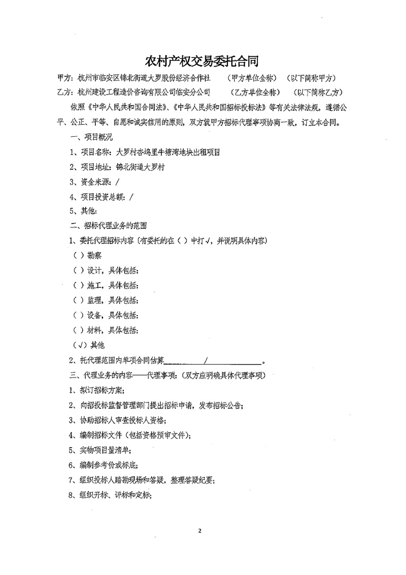
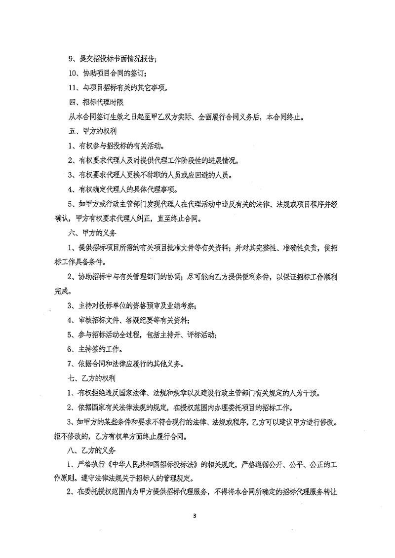
产权合同2
发布日期:2019-09-20
上一篇:
产权合同
下一篇:已经没有了
开云手机站登入界面
|
买球体育(中国)官方网站
|
乐鱼官方端网站登录入口
|
OB欧宝(中国)官方网站
|
韦德bv
|
华体会网页版
|
亚美网页版在线登录
|
博鱼平台
|
华体会官方网页版
|